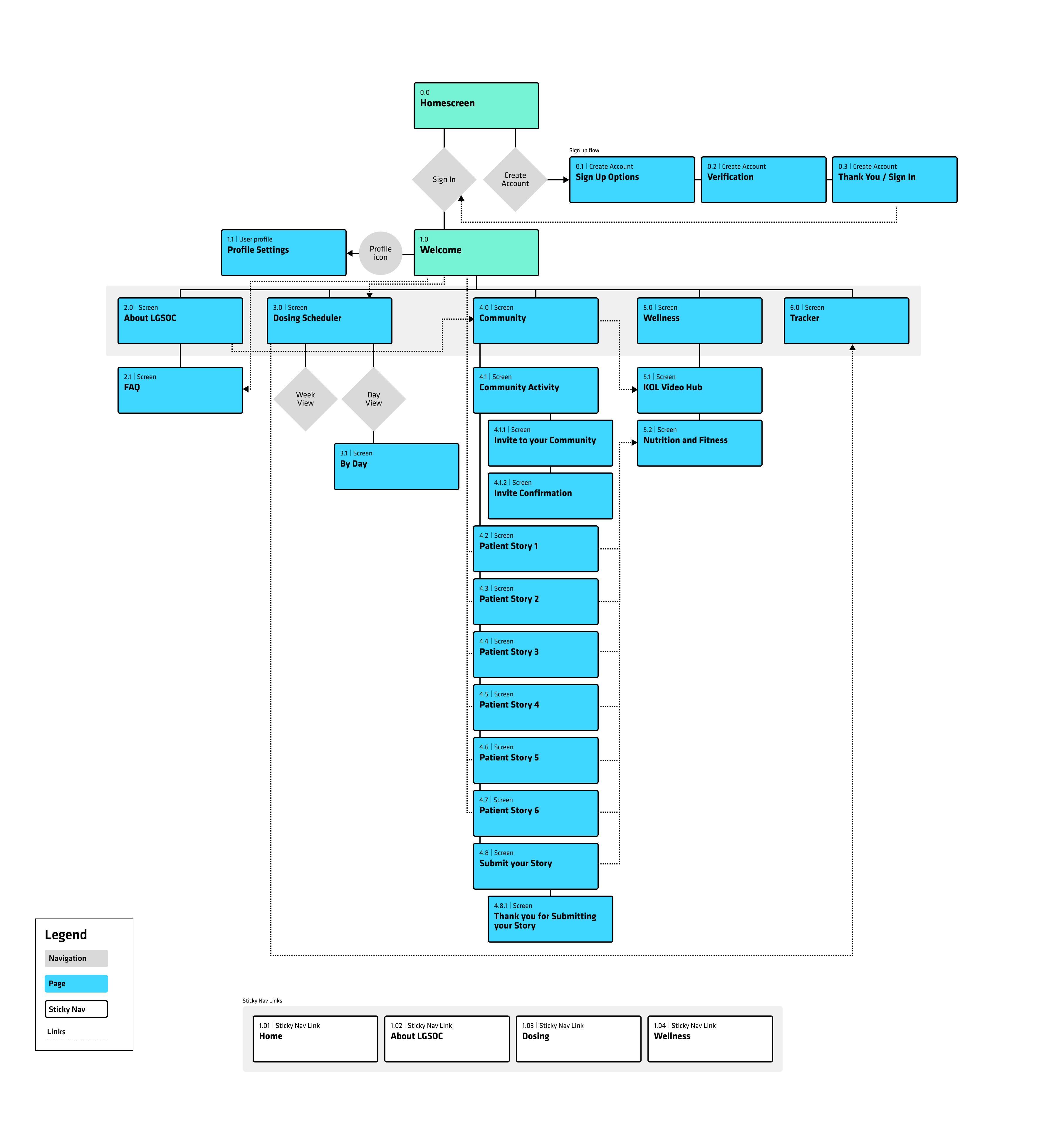
Patient Mobile App Concept

Creative concept for an oncology pharma company to promote a new combination drug for rare RAS-driven cancers, affecting women with Low-grade Serous Ovarian Cancer. LGSOC patients are usually diagnosed at an advanced stage, and LGSOC affects patients with a lower age demographic.

THE CONCEPT:
Intense research into LGSOC and pathways was conducted. I constructed sample HCP and patients journeys, using input from the brief and brand research, as well as feedback from Medical Leads, conducting research into the diagnosis journey.

Directed a creative team to create a brand style for the new drug, including website, social and a patient app to connect the patient to the other LGSOC patients and to track the complex dual dosing schedule.

  • Role UX/UI/leadership
  • For PHARMA / Havas