McDonald's Contact & Franchise Forms

THE ASK:
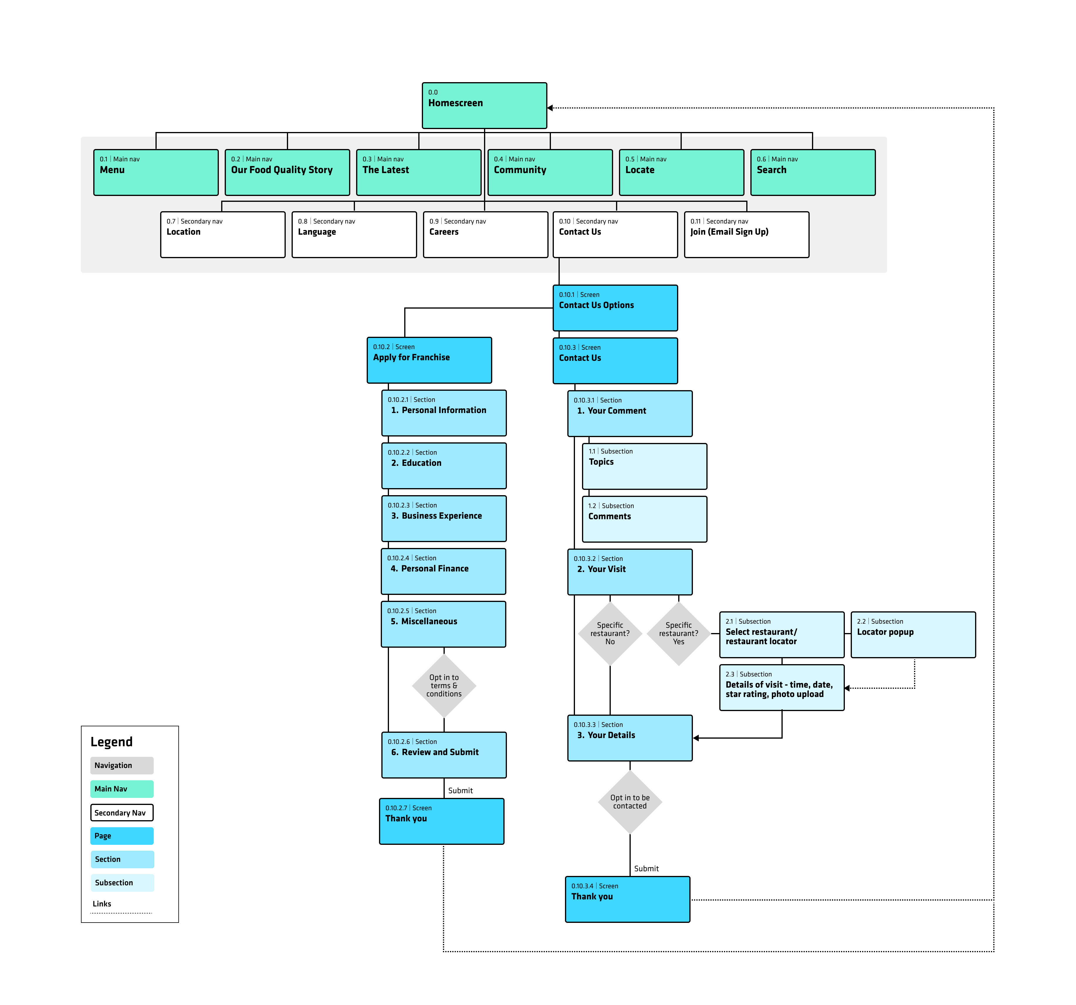
McDonald’s Canada needed 2 form processes – one for users to contact McDonald’s about their in-store, take-out or delivery experience, and a second for franchise applications. I created the UX and UI for these pages, working to the updated McDonald’s brand guidelines. There was particular consideration towards accessibility and stakeholders presented to included the client’s Head of Accessibility for North America.

  • Role UX/UI
  • For McDonald’s Canada / Publicis Sapient